image
  • 首页
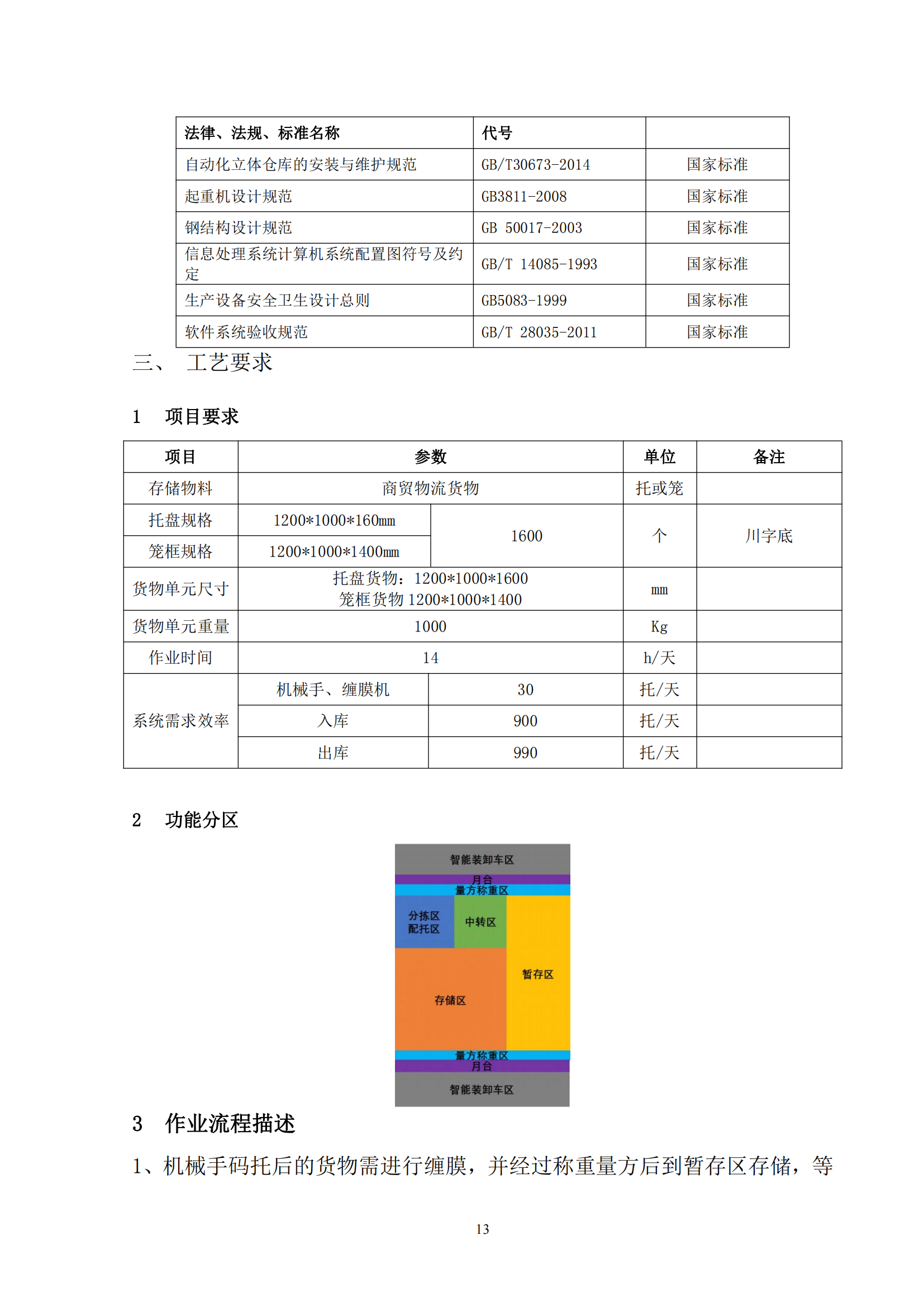
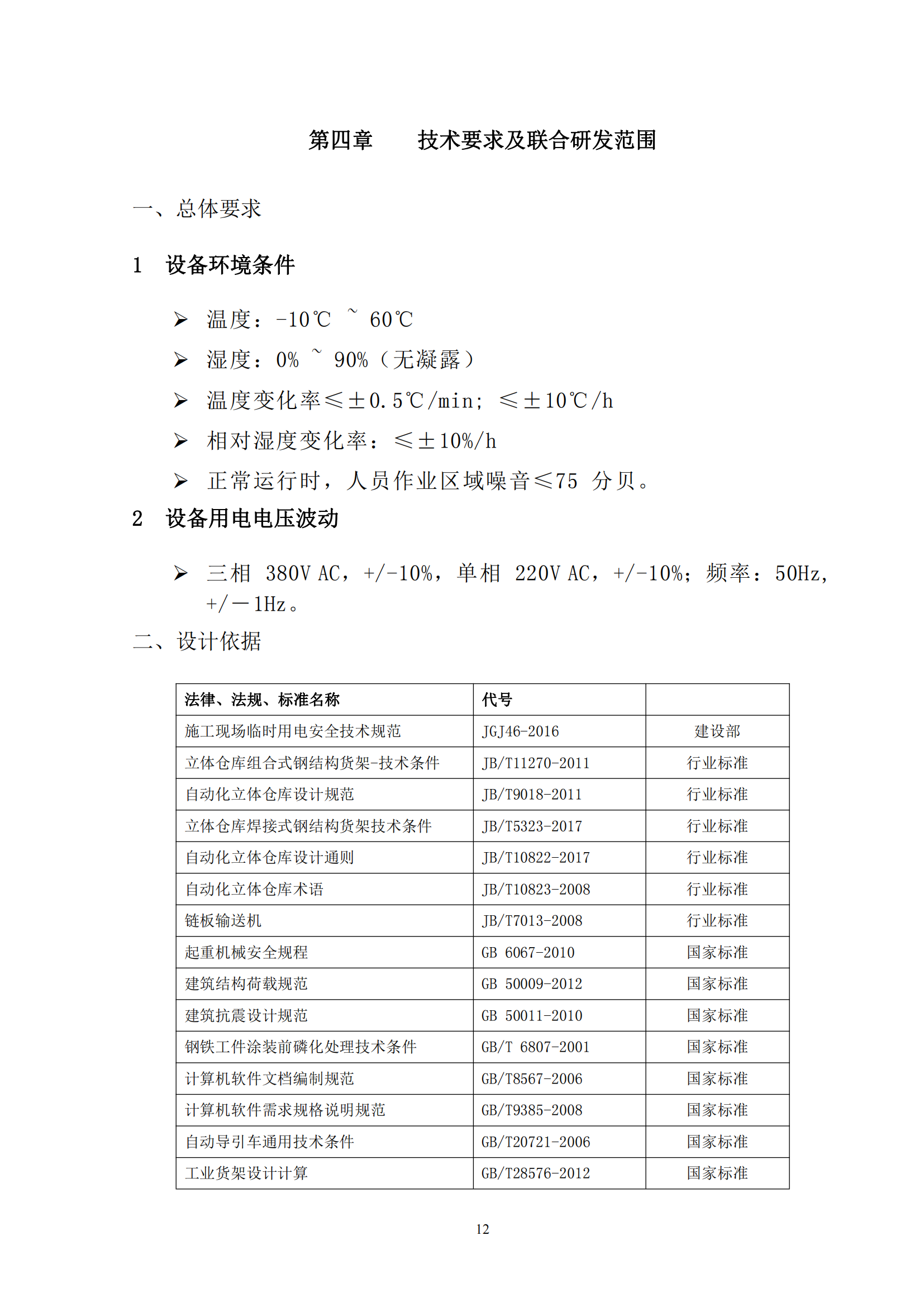
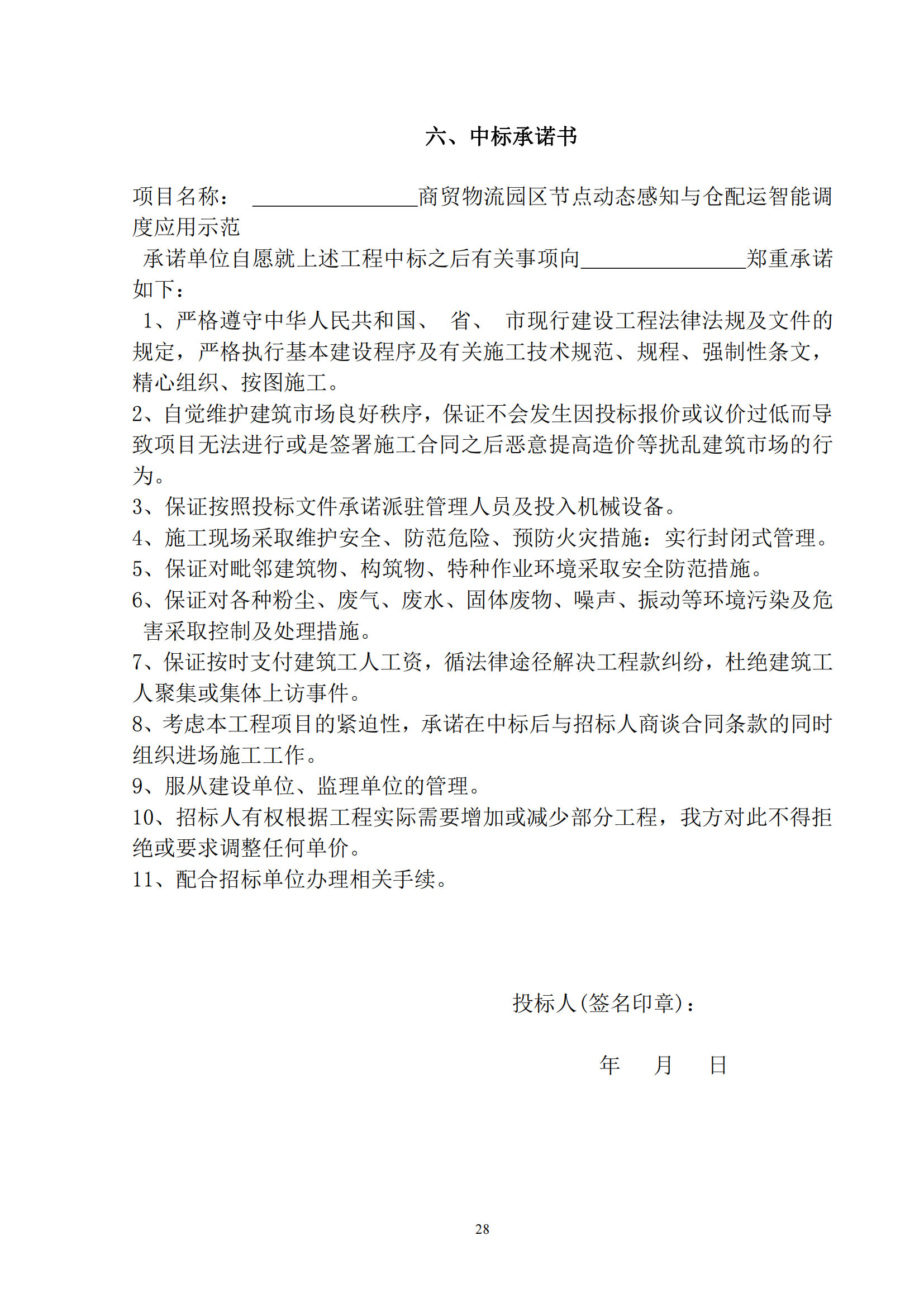
  • 集团简介
    • 领导致辞
    • 大事记
    • 集团文化
    • 集团荣誉
    • 员工风采
  • 新闻动态
  • 下属企业
  • 党的建设
    • 党建工作
    • 工会工作
    • 社会责任
  • 人才资源
    • 人才理念
    • 员工培训
    • 招聘职位
  • 联系我们
  • 首页
  • 集团简介
  • 党的建设
  • 下属企业
  • 新闻动态
  • 人力资源
  • 联系我们
  •    首页 / 集团新闻 / 新闻详情

新闻详情
  • 2023
  • 03-13

山东顺和商贸集团有限公司关于《商贸物流园区节点动态感知与仓配运智能调度应用示范项目》招标公告



上一篇 > [2022-11-23]创业20年,带领顺和集团始终走在行业发展前沿【赵玉玺:打造国内领先的现代化物流枢纽】
下一篇 > [2023-03-24]山东顺和集团创城在行动

Copyright © 2017-2020 山东顺和商贸集团有限公司 All Rights Reserved 鲁ICP备17012313号-1

返回
顶部
Baidu
map